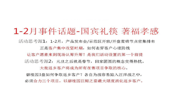
深圳第一生产力-碧桂园新城华府年底至开年推广案 2023-10-10 地产 8.78w 非VIP用户仅限浏览12张,共82张登录 资源下载此资源下载价格为5元,VIP免费,请先登录 资源下载下载价格5 元VIP免费请先登录 0 0 fanganku.cn方案库