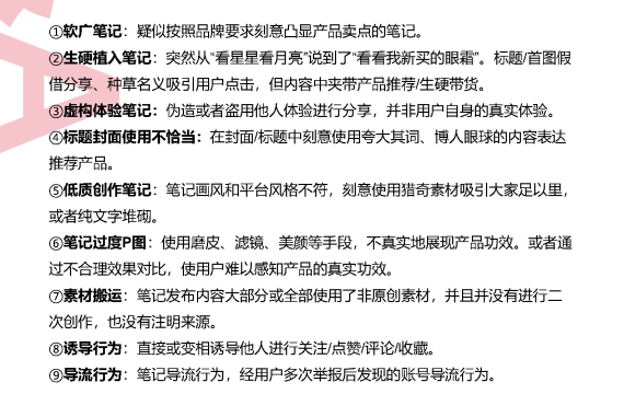
2022小红书商家内容创作指南 2022-03-28 ④互联网 8.51w 非VIP用户仅限浏览8张,共13张登录 资源下载此资源下载价格为5元,VIP免费,请先登录 资源下载下载价格5 元VIP免费请先登录 0 0 fanganku.cn内容营销双微一抖方案库线上运营