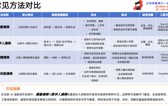
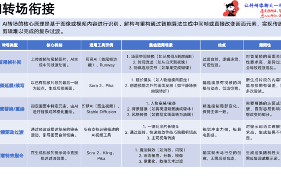
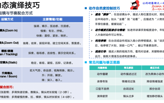
2026爆款AI漫剧教学手册 2026-01-13 ④互联网 8.33w 非VIP用户仅限浏览12张,共87张登录 资源下载此资源下载价格为5元,VIP免费,请先登录 资源下载下载价格5 元VIP免费请先登录 1 45 fanganku.cn方案库