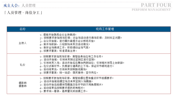
2023阀门工业协会成立第一次会员代表大会暨成立大会活动策划方案 2023-01-05 家居 8.58w 非VIP用户仅限浏览12张,共43张登录 资源下载此资源下载价格为5元,VIP免费,请先登录 资源下载下载价格5 元VIP免费请先登录 0 0 fanganku.cn方案库活动线下