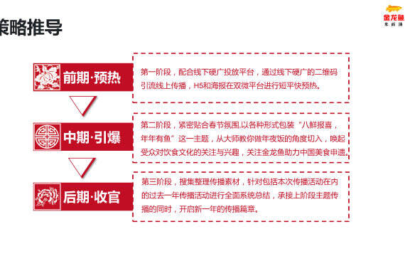
【蜂群传媒】金龙鱼中国美食申遗春节传播方案 2021-07-05 ①快消品 8.62w 非VIP用户仅限浏览12张,共103张登录 资源下载此资源下载价格为5元,VIP免费,请先登录 资源下载下载价格5 元VIP免费请先登录 0 0 fanganku.cn传播方案库节庆