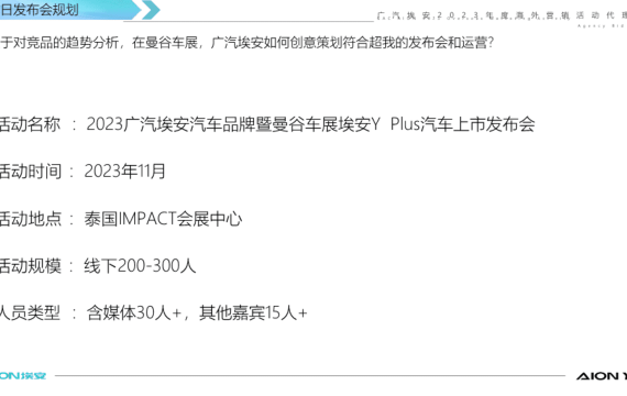
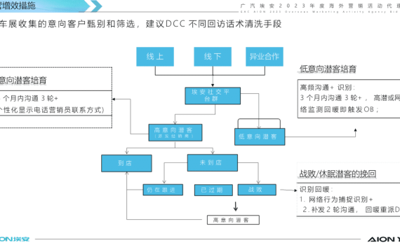
广汽埃安海外营销活动代理标段二竞标方案 2025-12-30 ⑤汽车 8.84w 非VIP用户仅限浏览12张,共261张登录 资源下载此资源下载价格为5元,VIP免费,请先登录 资源下载下载价格5 元VIP免费请先登录 0 0 fanganku.cn投标方案库比稿跨境