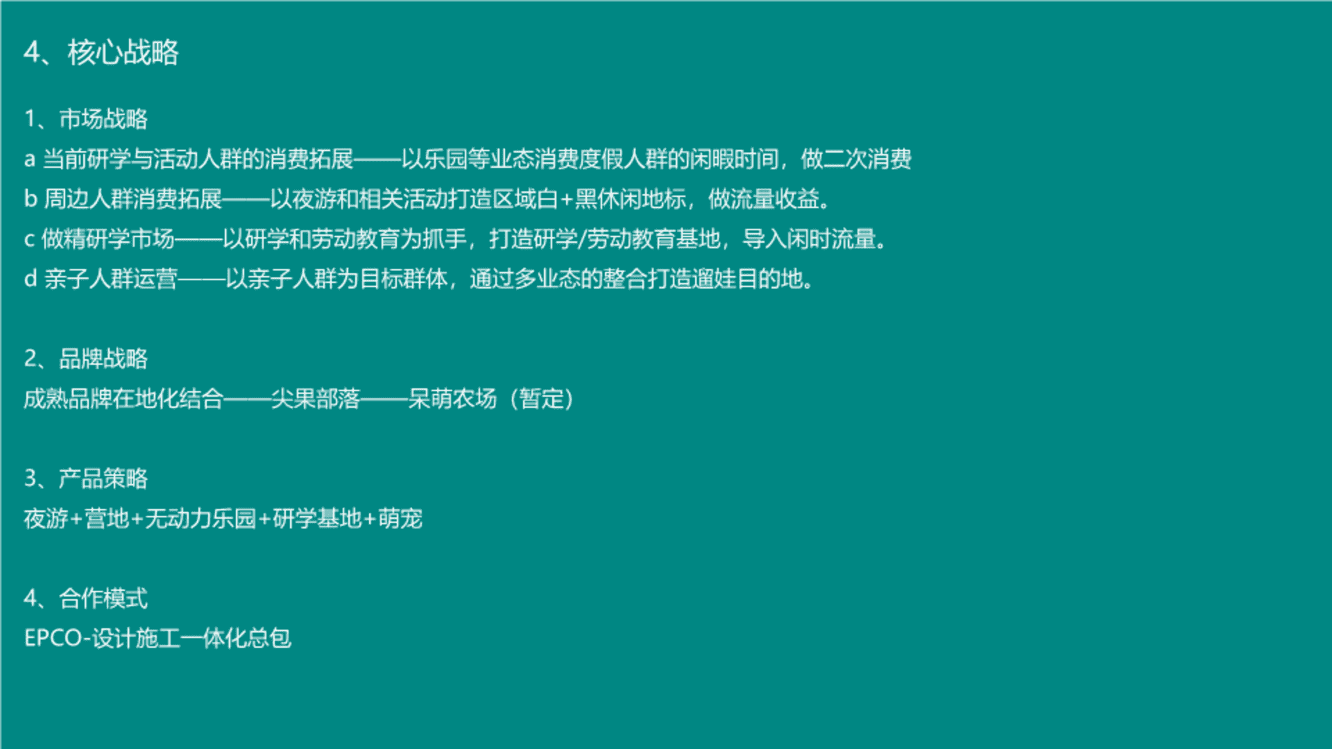
昌平草莓园“蚁知视界”亲子研学教育策划案 2025-05-10 ⑨文旅 8.64w 非VIP用户仅限浏览12张,共66张登录 资源下载此资源下载价格为5元,VIP免费,请先登录 资源下载下载价格5 元VIP免费请先登录 0 0 fanganku.cn方案库